(2025年12月26日更新)
2026年(令和8年)2月27日(予定)より
伊万里市立地適正化計画に基づく届出制度が始まります
1.伊万里市立地適正化計画に係る届出制度
伊万里市では、2026年(令和8年)2月27日に「伊万里市立地適正化計画」の公表を予定しています。
立地適正化計画の公表日以降は、都市再生特別措置法に基づき、一定規模以上の開発行為・建築等行為を行う場合は、行為に着手する30日前までに市長への届出が必要になります。
2.届出の対象となる行為
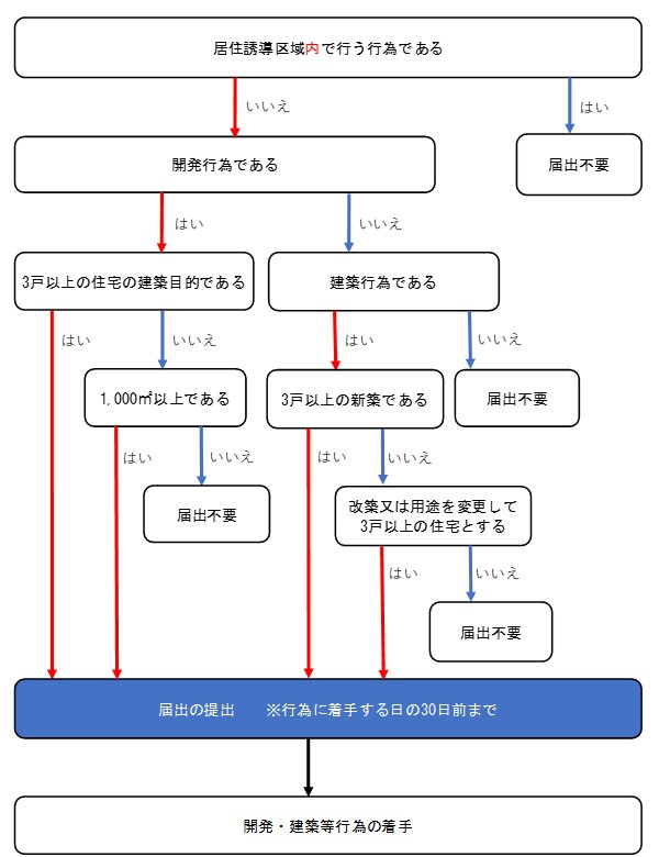
届出が必要となる行為は、次のとおりです。ただし、立地適正化計画の対象は都市計画区域とされていることから、都市計画区域外については届出は必要ありません。
(1)住宅に関する届出
(1)開発行為
■居住誘導区域外で、3戸以上の住宅の建築目的で行う開発行為
■居住誘導区域外で、1戸または2戸の住宅の建築目的の開発行為で、その規模が1,000平方メートル以上のもの
(2)建築等行為
■居住誘導区域外で、3戸以上の住宅を新築しようとする場合
■居住誘導区域外で、建築物を改築し、または用途を変更して3戸以上の住宅とする場合

<届出フロー図(住宅に関する行為)>

(2)誘導施設に関する届出
(1)開発行為
■都市機能誘導区域外で、誘導施設を有する建築物の建築目的で行う開発行為
(2)建築等行為
■都市機能誘導区域外において、誘導施設を有する建築物を新築しようとする場合
■都市機能誘導区域外において、建築物を改築し、誘導施設を有する建築物とする場合
■都市機能誘導区域外において、建築物の用途を変更し、誘導施設を有する建築物とする場合
<届出フロー図(誘導施設に関する行為)>

(3)誘導施設の休廃止
■都市機能誘導区域内で、誘導施設を休止または廃止しようとする場合
3.伊万里市立地適正化計画における誘導区域(予定)
(1)居住誘導区域(予定)

(2)都市機能誘導区域(予定)

4.誘導施設(予定)

5.届出様式
(1)住宅に関する届出(都市再生特別措置法第88条)
| 届出対象行為 |
【開発行為】
|
【建築等行為】
|
|
・3戸以上の住宅の建築目的の開発行為
・1~2戸の住宅の建築目的の開発行為で、その規模が1,000平方メートル以上のもの
|
・3戸以上の住宅を新築しようとする場合
・建築物を改築又は用途を変更して3戸の住宅等とする場合
|
| 届出様式 |
様式第10、(記載例) |
様式第11、(記載例) |
| 変更届出様式 |
様式第12、(記載例) |
| 添付書類 |
付近見取図
設計図
その他参考となる図書(求積図等)
委任状(代理の方が届け出る場合)等 |
配置図
立面図(2面以上)及び各階平面図
その他参考となる図書(求積図等)
委任状(代理の方が届け出る場合)等 |
| 提出部数 |
2部 |
(2)誘導施設に関する届出(都市再生特別措置法第108条)
| 届出対象行為 |
【開発行為】
|
【建築等行為】
|
| ・誘導施設を有する建築物の建築目的の開発行為 |
・誘導施設を有する建築物を新築する場合
・建築物を改築又は用途を変更して、誘導施設を有する建築物とする場合
|
| 届出様式 |
様式第18、(記載例) |
様式第19、(記載例) |
| 変更届出様式 |
様式第20、(記載例) |
| 添付書類 |
付近見取図
設計図
その他参考となる図書(求積図等)
委任状(代理の方が届け出る場合)等 |
配置図
立面図(2面以上)及び各階平面図
その他参考となる図書(求積図等)
委任状(代理の方が届け出る場合)等 |
| 提出部数 |
2部 |
(3)誘導施設に関する届出(都市再生特別措置法第108条の2第1項)
| 届出対象行為 |
都市機能誘導区域内で誘導施設を休止又は廃止する場合 |
| 届出様式 |
様式第21、(記載例) |
| 添付書類 |
- |
| 提出部数 |
2部 |
6.その他
・届出義務に対する規定は、宅地建物取引業法に規定する重要事項説明の対象となります。
・虚偽の届出や届出をしないで開発行為等を行った場合、都市再生特別措置法に基づく罰則規定があります。